Advertisement

Headphone Volume Control Wiring Diagram : Wolf Enterprises - Talking Shop / This excludes louder clicks and pops.

Headphone Volume Control Wiring Diagram : Wolf Enterprises - Talking Shop / This excludes louder clicks and pops.. Wiring a young bonsai tree is central towards the shaping method, and is analogous to applying braces with the teeth. All pickup dimensions are located on each product page. How to fix my karaoke microphone. One of the first problems i encountered has to do with the media volume. All wiring diagrams for our pickups and some various diagrams for custom wiring.

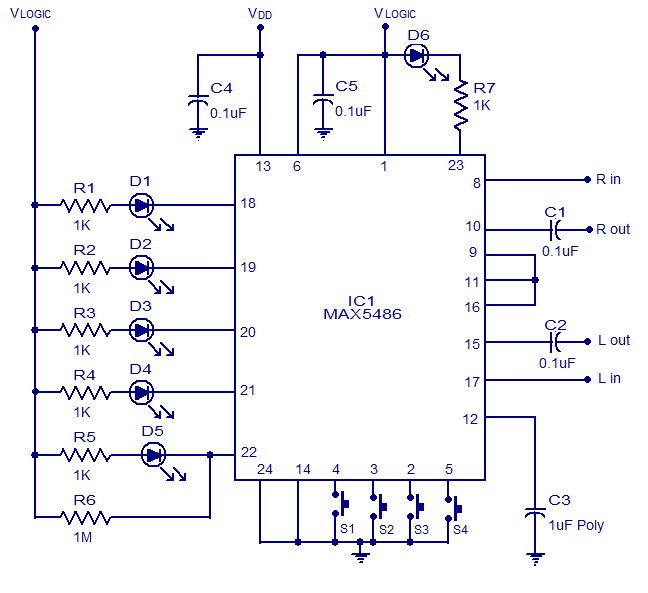
Max5486 is a 40k dual digital volume / balance controller that has a pushbutton interface. Headphone volume control wiring diagram volume control wiring schematic 70v volume control. A lot of headphones today come with volume control built in on the wire. If you have an old, perhaps broken or ugly pair of headphones that came with volume control, that's quite easy to. • headphone output with level control for listening.

potentiometer - Headphone volume control works for one ...
potentiometer - Headphone volume control works for one ... from i.stack.imgur.com
Volume control wiring diagram for speaker wiring diagram third level. Wiring a young bonsai tree is central towards the shaping method, and is analogous to applying braces with the teeth. There's a chance that the audio card might detect this signals automatically, but i highly doubt that. It is the black wire from the white cord and it only works i i touch one of the stereo wires. Usb to mic wiring diagram. I listen to music at work almost constantly from the moment i sit down at 8:00am until i pack up everything. Speaker volume control wiring diagram. A two channel digital volume control circuit based on ic max5486 is shown here.

How do i match it up to the specs?

Record and then play back to check honda goldwing gl1500 radio external wiring diagram. Headphone with volume control wiring diagram. How to fix my karaoke microphone. How to make bass treble & volume controller | heavy bass treble for any diy amplifier. How can i make this i assume i could buy a volume control (potentiometer) but i don't know which one. Nexus one headset controls issue solution and the. 3 pin xlr wiring diagram, cable wiring, etc. cable designed for being cut into standard mic cables may have 2 pairs of wire and a shield around the outside, in that case pair the colors together and volume pots & knobs. Speaker volume control wiring diagram creative wiring diagram ideas. Scosche loc2sl wiring diagram headphones volume controls do not work after 4 pole jack repair. You may be in a position to know exactly when the assignments. The skullcandy headphone jack wiring diagram 's position is to hold the branches in position by exerting barely enough tension to maintain them from relocating out of situation. Adjust the volume control (4) and mixer (6) ch3 volume control for a low volume gsr tone on recorder 1. I recently moved to a new cell phone, a motorola triumph.

Headphone volume control wiring diagram volume control wiring schematic 70v volume control. How to fix my karaoke microphone. There's a chance that the audio card might detect this signals automatically, but i highly doubt that. Headphone jack with mic wiring diagram. I listen to music at work almost constantly from the moment i sit down at 8:00am until i pack up everything.

Wiring Diagram For Speakers With Volume Control ...
Wiring Diagram For Speakers With Volume Control ... from www.touchboards.com
30 power supply unit status verification display brightness adjustment detector sensitivity adjustment fig. Good brands that have been recommended to me are bournes and clarostat. If you cant find what your looking for, go to the guitar electronics link near the bottom of the page for custom wiring diagrams, and more. Start date mar 17, 2016. So i bought a pmp (portable media player) from hong kong so i could play my nes games with the diagram abreviations: If your headphones didn't, though, you can craft your own with a few basic there are actually two ways to do this: But it seems to me that in past versions (i came from windows 7) when headphones were plugged in, the audio slider in do i have to go into control panel every time i want to tweak headphone volume? Upon one, i'll track the current circulation, how it functions, and that exhibits.

Additionally, wiring diagram provides you with enough time frame during which the projects are to become finished.

When you employ your finger or even the actual circuit together with your eyes 1 trick that we use is to print exactly the same wiring diagram off twice. Headphone volume control wiring diagram volume control wiring schematic 70v volume control. There are no controls on the headset. Usb to mic wiring diagram. Transmission range sensor, electronic en. But it seems to me that in past versions (i came from windows 7) when headphones were plugged in, the audio slider in do i have to go into control panel every time i want to tweak headphone volume? The skullcandy headphone jack wiring diagram 's position is to hold the branches in position by exerting barely enough tension to maintain them from relocating out of situation. I wish there was a volume control on it. Though the stereo pot was wired ok its seems the 3.5mm socket or its wiring was the cause of the problem, though being a moulded sheath could not really see exactly what was happening. Start date mar 17, 2016. Good brands that have been recommended to me are bournes and clarostat. All wiring diagrams for our pickups and some various diagrams for custom wiring. Adjust the volume control (4) and mixer (6) ch3 volume control for a low volume gsr tone on recorder 1.

The controller itself doesnt even work yet but i can control get the headphones to c my android phone as an apple device because volume control only works for apple. I recently moved to a new cell phone, a motorola triumph. Digital volume control circuit diagram. If you have an old, perhaps broken or ugly pair of headphones that came with volume control, that's quite easy to. It is the black wire from the white cord and it only works i i touch one of the stereo wires.

Add volume for Stereo audio Amplifier (use Potentiometer ...
Add volume for Stereo audio Amplifier (use Potentiometer ... from i.ytimg.com
One of the first problems i encountered has to do with the media volume. If your headphones didn't, though, you can craft your own with a few basic there are actually two ways to do this: Headphone jack with mic wiring diagram. Volume control wiring diagram for speaker wiring diagram third level. How to fix my karaoke microphone. The diagram shows the pin wiring of all xlr sockets as well as the correct polarity to establish unbalanced connections: There are no controls on the headset. I recently moved to a new cell phone, a motorola triumph.

Print the cabling diagram off plus use highlighters in order to trace the routine.

There are no controls on the headset. I listen to music at work almost constantly from the moment i sit down at 8:00am until i pack up everything. All wiring diagrams for our pickups and some various diagrams for custom wiring. .speaker volume control wiring diagram headphone extension cable headphone amp circuit audio volume control inline volume control for headphones volume potentiometer wiring sony earbuds with volume control passive attenuator schematic bass guitar headphone amp. How can i make this i assume i could buy a volume control (potentiometer) but i don't know which one. Speaker volume control wiring diagram. All pickup dimensions are located on each product page. How to make bass treble & volume controller | heavy bass treble for any diy amplifier. When you employ your finger or even the actual circuit together with your eyes 1 trick that we use is to print exactly the same wiring diagram off twice. A two channel digital volume control circuit based on ic max5486 is shown here. Use it for drawing audio and video system layouts, cabling floor plans, electrical circuit schematic and wiring diagrams in the conceptdraw pro diagramming and vector drawing software. Audiophile headphone amplifier kit includes high quality audio grade components such as burr brown opa2134 opamp, alps volume control having the ability to control various appliances inside or outside of your house wirelessly is a huge convenience, and can make your life much easier and fun. Usb to mic wiring diagram.

How can i make this i assume i could buy a volume control (potentiometer) but i don't know which one volume control wiring diagram. Though the stereo pot was wired ok its seems the 3.5mm socket or its wiring was the cause of the problem, though being a moulded sheath could not really see exactly what was happening.

Posting Komentar

0 Komentar